En cuanto a lo relacionado con la construcción del concepto "POWER QUALITY" o Calidad de Energía, es pertinente señalar que para esta mentalidad se vuelve pertinente el estudio y mejoramiento de sistemas afectados por fenómenos tales como: interrupciones eléctricas, armónicos, ruido eléctrico, transientes, fluctuaciones de voltaje, etc.
Sobre el tema de Cargas de Misión Crítica, se reconoce como los procesos o equipos imprescindibles para una empresa que deben trabajar sin interrupción, las 24 horas del día, 7 días de la semana, 365 días del año.
Cualquier falla en estos sistemas, implicaría detener el proceso hasta que el elemento sea reemplazado o reparado generando grandes pérdidas económicas y de productividad.

Estructuras de puesta a Tierra (STP) como eje central
Las funciones de un sistema de puesta a tierra son:
- Garantizar condiciones de seguridad a los seres vivos.
- Permitir a los equipos de protección despejar rápidamente las fallas.
- Servir de referencia común al sistema eléctrico.
- Conducir y disipar con suficiente capacidad las corrientes de falla, electrostática y de rayo.
- Transmitir señales de RF en onda media y larga.
- Realizar una conexión de baja resistencia con la tierra y con puntos de referencia.
¿Qué requiere un Sistema de Puesta a Tierra (STP)?
- Toda instalación eléctrica debe tener un Sistema de Puesta a Tierra (STP).
- Los sistemas de puestas a tierra deben ser unificados.
- Los únicos puntos de unión neutro tierra, es a la salida de un transformador.
- Todo tablero eléctrico debe contar con baraje para la tierra de continuidad (cable desnudo) y los tableros regulados deben contener, además, el barraje de tierra aislada.
Objetivo de los Sistemas de Puesta a Tierra (STP)
Las actividades a realizar para una examinación rigurosa, son las siguientes:
- Limitar los voltajes ocasionados por:
- Descargas atmosféricas
- Cambios súbitos de energía
- Estabilizar el voltaje, bajo condiciones normales de operación.
- Proteger la integridad humana, frente a descargas eléctricas o energías estáticas.
- Facilitar la operación de dispositivos de protección (fusibles, interruptores), bajo condiciones de falla a tierra.
.png)
¿Qué son los Transientes?
- Son el problema de calidad de energía más destructivo, causando daños continuos o permanentes a sus equipos críticos y son responsables del 80% de los costos por caídas de energía.
- Es un disturbio de gran energía, alto voltaje y corta duración.
Factores internos transformadores de la anomalía de los Transientes
- El 65% de todos los transitorios, se generan dentro de un edificio o instalación, y pueden dañar o reducir la vida útil de sus equipos críticos y costosos, al igual que detener procesos importantes.
- La operación diaria de su instalación, es la causa de estos voltajes transitorios (Conmutación de carga, arranques de motores, aires acondicionados, robots, etc.).

Factores externos transformadores de la anomalía de los Transientes
- Descargas atmosféricas
- Sub Estaciones eléctrica
- Edificios cercanos

Evite las problemáticas por caídas de energía
Los sistemas ininterrumpidos de energía (UPS), eliminan las caídas de energía suministrando el respaldo que se requiere para limitar o evitar los apagones.
En otro orden de ideas, la UPS es un equipo que opera con elementos eléctricos y electrónicos, las 24 horas del día, los 365 días del año. En consecuencia a causa de que está compuesta, principalmente, por dispositivos de potencia, tarjetas electrónicas, tarjetas de control, ventiladores, filtros, entre otros.
Debido a su operación natural, donde está expuesta bajo condiciones variables de una infraestructura física y eléctrica, en general, se expone a variaciones de tensión, sobrecargas, armónicos, ruido eléctrico, alta temperatura, etc.
En relación con esto, es de suma relevancia tener en cuenta que cada componente instalado, tiene un desgaste natural y una proyección de vida útil bajo unas condiciones mínimas de operación, este tiempo de vida útil, puede variar de acuerdo a las transformaciones que se puedan presentar razonada a partir de las condiciones de las cuales, están expuestos y el mantenimiento adecuado que se realice, sujeto a una buena manipulación de los equipos.
En ese orden de ideas, hoy en día existe una tendencia creciente en la industria de las UPS, para crear un equipo moderno que cumpla con los requisitos de los usuarios, mejorando en todos sus aspectos sin perder su capacidad y confiabilidad, y la UPS Mitsubishi es de topología modular, escalable y redundante, un equipo que mejora características, ahorra espacio y, sobre todo, garantiza la confiabilidad y seguridad que necesita un sistema.
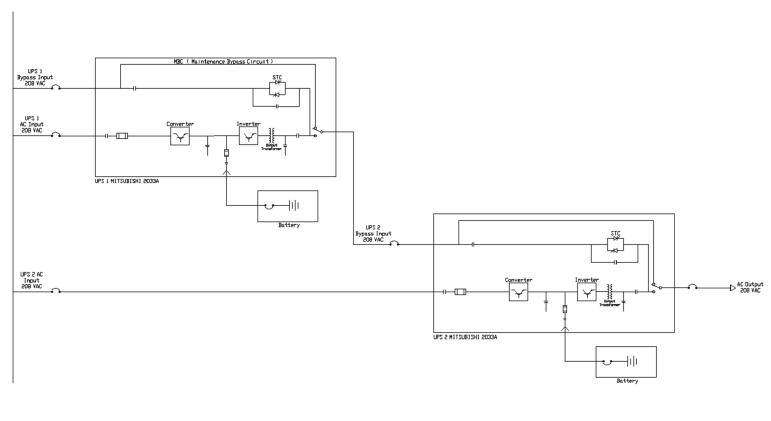
¿Qué es un sistema Bypass?
El sistema de bypass automático, deberá transferir las cargas críticas a la fuente de alimentación para AC, en los casos de sobrecarga o de fallas internas, a través del conmutador estático STS, sin interrupción de la alimentación de energía AC, a la carga crítica. Luego, un contractor configurado en paralelo al conmutador estático, debe ser usado para mantener la fuente de bypass.

¿Cómo se relaciona el sistema Bypass con las UPS´s?
El conmutador estático, sólo se utilizará para las transferencias automáticas de emergencia. Las UPS´s deberán retornar desde el modo bypass al modo normal, en forma automática, excepto, en el caso de que la sobrecarga exceda los límites especificados o que las fallas internas no fueran despejadas.
La re-transferencia deberá quedar inhibida, cuando no se logra satisfactoriamente la sincronización del inversor y bypass.
¿Qué son los Sistemas Redundantes?
La redundancia en los sistemas de control, apunta a disponer de elementos adicionales que garantizan su funcionamiento, si uno de sus componentes falla. Redundante en este sentido, significa que está relacionado con mantener disponibilidad de la planta, para evitar tanto las pérdidas que pueda representar una parada de producción, como las graves consecuencias de un evento no deseado en un proceso peligroso. En algunos casos, la redundancia está ligada a no detener la producción, mientras que en otros procesos está vinculada a la protección de la maquinaría. Un sistema con mayor disponibilidad, es efectivamente una ventaja económica para los clientes, pues una sola parada de planta no planificada, significa recuperar su costo.

El concepto del diseño redundante aislado, no necesita un bus en paralelo ni requiere que los módulos sean de la misma capacidad, ni siquiera del mismo fabricante. En esta configuración, existe un módulo UPS principal o "primario" que habitualmente alimenta la carga. La UPS "secundaria" o "de aislación", alimenta el bypass estático del/los módulo/s UPS/´s principal/es. Esta configuración requiere que el módulo UPS principal, tenga una entrada separada para el circuito de bypass estático.
